精馏塔的压降没有一个绝对统一的“正常值”,它强烈依赖于塔的类型、操作压力和设计。但有以下通用的参考范围:
|
|
|
|
|
|
|
|
|
|
|
|
|
|
|
|
|
|
|
压降远低于板式塔,是其核心优势 |
|
|
|
|
|
核心概念:
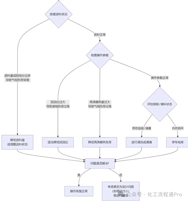
压降过大是精馏塔操作异常的明确信号,会引发一系列严重问题:
塔釜温度升高,产品分解或结焦
分离效率下降,产品纯度不合格
处理能力下降
能耗急剧增加
设备损坏风险
“压降高”不是一个绝对的数值,而是一个相对概念,通常通过以下几个指标来判断:
压降过大是精馏塔操作异常的明确信号,会引发一系列严重问题:
塔釜温度升高,产品分解或结焦
分离效率下降,产品纯度不合格
处理能力下降
能耗急剧增加
设备损坏风险
以下是针对上述原因的详细说明:
总结:精馏塔压降是判断其运行健康的“血压”。 日常操作中应密切监控压降的变化趋势,及时发现异常并采取上述调节措施。若常规调节无效,往往意味着塔内件存在严重问题,需计划停车检修。
与高压降相比,压降低往往更容易被忽视,但它同样是一个重要的异常信号,通常意味着塔的分离效能正在下降。
分离效率严重下降(核心后果)
漏液现象(板式塔特有)
在板式塔中,如果气相负荷太低,蒸汽无法托住塔板上的液体,液体就会直接从板上的开孔(筛孔、阀孔)漏到下一层塔板。
后果
液体分布不均(填料塔特有)
操作不稳定
|
|
高压降 | 低压降 |
|---|---|---|
| 核心特征 |
|
|
| 主要后果 | 塔釜温度升高、产品分解、能耗剧增、设备损坏风险 | 分离效率严重下降、漏液(板式塔)、液体分布不均(填料塔) |
|
|
高速公路大堵车,压力积聚,有撞车(液泛)风险。 | 公路上没车,资源闲置,无法完成运输(分离)任务。 |
| 调节方向 | 降低负荷(减少进料、回流比或再沸器热量) | 增加负荷(增加进料、回流比或再沸器热量) |
核心思想: 精馏塔的理想操作状态是在其设计压降附近稳定运行。无论是压降显著偏高还是偏低,都表明操作已偏离最优工况,需要及时调整以保障产品质量、设备安全和经济效益。
文章内容来源化工工程师,流程工业整理编辑,责任编辑:胡静,审核人:李峥
版权声明∶转载流程工业网内容,请在正文上方注明来源和作者,且不得对内容作实质性改动;微信公众号、头条号等新媒体平台,转载请联系授权。邮箱∶process@vogel.com.cn,电话:16601379371(同微信)
储罐压力控制系统包括了多级保护,由于液位和温度的变化而引起的罐内正常压力的变化是由压力真空泄放阀、氮封阀和自力式单呼阀进行控制。紧急泄放口可以防止火灾或系统故障产生的异常压力或真空。在这种情况下,为了保证安全,保护储罐设备,需要迅速地消除过大的正负压。 储罐氮封阀 储罐氮封系统用于保护设备、厂区和储存的产品安全。通常,在储罐蒸发空间,氮气被用来代替氧气,以达到防火和防爆的目的。
2025-10-31
热泵作为高效低碳的 “能量搬运工”,通过循环系统收集低品位热能供能,能效优于传统设备。其包含空气源、地源、污水源三类主流技术,园区需结合气候、场地等因素选型,助力绿色园区建设。
2025-10-28
2026-05-09
2026-04-24
2026-05-09
2026-05-07
2026-05-06
2026-05-11
2026-04-23
工业是节能降碳的重点领域,也是实现“3060”碳达峰碳中和目标的关键。党的二十大报告明确提出,积极稳妥推进碳达峰碳中和,推进降碳、减污、扩绿、增长,完善能源消耗总量和强度调控,重点控制化石能源消费,逐步转向碳排放总量和强度“双控”制度。为了回顾 2023 年工业企业在节能降碳、绿色可持续发展方面的成就,了解当下的创新技术和应用,《流程工业》编辑部在 2024 年第一期特别策划了“工业碳中和”专题,邀请了一批国内外优秀的工业企业分享观点和产业实践,为广大的流程工业企业提供绿色可持续发展的启迪和借鉴。
作者:本刊编辑部
评论
加载更多